导读:2014年10月15日,国内首只契约型私募基金发布以来,契约型私募基金已有两年多的发展历程。相对于其他形式,契约式私募基金在合格投资者人数、操作灵活度、税收等方面有很大优势。
一、“契约型”私募基金证监会监管下的信托
契约制私募基金其实是一种信托式私募基金,属于代理投资制度的基本范畴。资金管理人、基金托管人和基金持有人之间根据信托契约确立相互之间的权利和义务关系,并通过发行收益凭证来募集基金。
提到契约型基金,非业内人士可能会感觉有些陌生,其实它与信托的基本原理相似。信托的监管方是银监会;契约型基金的监管方是证券基金业协会,而证券基金业协会是受证监会监督和指导。因此业内有一种通俗的说法,契约型基金:证监会监管下的信托。
这种私募基金主要是根据《信托法》的有关规定界定各方的权益,与公募基金相比,此类信托投资的份额较大,通常为100万起。
契约基金与信托一样具有比较完善的法律、法规基础,主要受《证券投资基金法》、《私募投资基金监督管理暂行办法》和《私募投资基金管理人登记和基金备案办法》约束。其产品构架和信托一样施行委托人、受托人、托管人三方分离。
二、“契约型”私募基金发展现状
《证券投资基金法》第3条规定,基金管理人、基金托管人与基金份额持有人拥有的权利和义务,按照本法在基金合同中的约定。这就为非公开发行证券投资基金以契约为法律载体提供了有力的法律依据。
2014年8月21日,证监会正式发布《私募投资基金监督管理暂行办法》扩大了私募基金的范围,把证券类投资基金、非证券类投资基金(指以股权和其它不在交易所流通的非标准财产为投资对象的私募投资基金)纳入私募投资基金的范围,使之适用“契约式”基金形式。
《暂行办法》对《基金法》和《登记备案办法》进行了框架性的梳理和疑难点补充,使契约式私募基金的投资运作有了更明确的法律依据,堪称开启了契约式私募基金的新纪元。
目前,国内股权众筹平台相对较为倾向选择有限合伙作为投资实体,但有限合伙的高速发展也催生了诸多乱象。
长期处于监管真空下的有限合伙已经开始面临诸多限制,而且这种限制还会越来越严格,但要规范监管不可能一蹴而就,需要一段时间去消化这些问题,这也意味着,在现阶段设立、运行新的有限合伙将会面临很多不确定性,再加上有限合伙在设立、管理、变更和注销等各个环节的成本较高,因此,自2014年8月21日证监会出台《私募投资基金监督管理暂行办法》后,契约型投资模式逐渐成为业内人士关注的焦点。
实际上,契约型投资模式并不是一个新生事物,《证券投资基金法》调整下的公募基金便是依据契约方式组建,占据着私募投资基金大半壁江山的信托计划、基金公司资管计划、券商资管计划也是如此;而有限合伙仅在PE投资基金和嵌套型投资基金中比较常见。
因此,契约型投资模式才是各类基金的常态形式,而公司和合伙企业反倒是基金的一种特别形式。
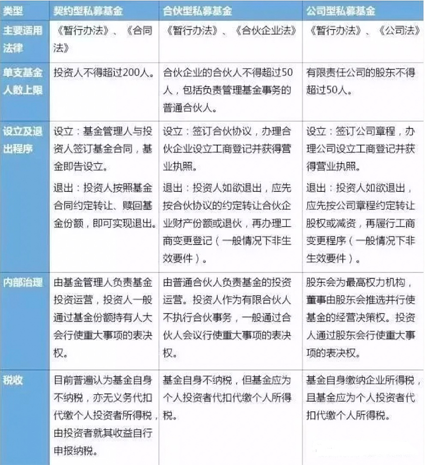
三、契约型、合伙型与公司型私募基金比较
无论是基金投资门槛,还是设立及退出程序,还是税收等,与公司型私募基金、合伙型私募基金相比,契约型私募基金都具有极大优势。

四、契约型私募的六大优势
(1)契约制私募基金的募集范围更加广泛。按照基金业协会对私募基金登记备案的相关规定,私募基金合格投资者数量不得超过200人,并且有限合伙制私募基金人数上限为50人。所以相比之下,契约制私募基金无论在募集范围还是在募集难度方面都占据优势。
(2)契约制私募基金运作专业,并且成本更低。不同于有限合伙制等形式,契约制私募基金不需要注册专门的有限合伙企业或者投资公司,也不需要占用动产、不动产、人员等资源。此外,契约制私募基金一般采用类似承包的方式给经营者和保管者支付一笔固定的年度管理费,即使在运作过程中经营者和管理者的年度管理费出现超支情况,投资者也不需要额外进行支付,有效降低了相关成本。
(3)契约制私募基金决策效率更高。根据私募基金管理人和投资人签订的契约框架,投资人一旦将信托财产委托给管理公司后,便丧失了所有的支配权和发言权,后期经营与运作全权由管理公司负责。因此契约私募基金的决策权只落在管理人层面,决策更加的高效。
(4)契约制私募基金能够避免双重征税。契约私募基金丧失法人资格,因此不被认为是纳税主体,由此可以规避双重纳税问题。受益人只需收益分配环节自行申报、缴纳所得税。
(5)契约制私募基金的退出机制更加灵活,流动性更强。契约制私募基金的组织形式十分灵活便捷,而投资者和管理者订立的契约也可以满足不同的客户群体。同时在法律框架内,信托契约能够自由进行各种约定。由于集合信托的不同委托人之间不存在制约关系,某些委托人的约定变动并不会影响契约私募基金存续的有效性,因此可以用专门的条款来约定投资人的退出方式。
(6)契约制私募基金的资金安全性更高。契约制私募基金可以在契约框架中设定委托人、受托人与托管人三方分离的制度,利用三方的相互约束来保证资金的安全性。即委托人必须按照契约文件的约定才能对资金发出运用指令,否则投管人有权拒绝该调动指令;托管人如果没有受托人的专门指令,也无权动用资金。此外,还可以通过设置检查人,专门负责监督和制约私募基金的管理运用。
五、如何规避契约型私募基金投资风险?
虽然“契约型”私募基金有诸多优势,但是,投资者在选择此类基金时,也一定要擦亮双眼,仔细甄别。以免遭遇意外风险。
(1)仔细看合同,了解资金流向。
托管方会先对合同和相关基金产品进行审核,随后再按照基金合同的约定及相关要求,办理清算、交割事宜。因此,合同上必须且一定要写清资金划拨去向,而这也是投资者了解自己资金流向的最好渠道。
(2)托管方是否具备托管资质。
基金托管人,并不是随便哪个机构或企业就可以担任的,必须是有托管资质的银行和券商。所以各位投资者在知道产品托管方的情况下,应对其是否具备相关资质进行了解。
(3)通过正规机构购买产品。
投资者在购买产品前,要到基金业协会网站上查询相关私募机构是否有申请牌照和备案,确保机构的可靠性。