首页
关于我们
公司介绍
深圳中证金葵花基金管理有限公司是一家以受托资产进行投融资活动并提供专业资产管理服务的私募基金管理公司。
关于我们
组织架构
公司荣誉
风控体系
合作机构
员工关怀
总裁致辞
公司介绍
管理团队
新闻资讯
公司动态
行业新闻
媒体报道
基金管理
投资领域
旗下基金
信息披露
掌上管理
联系我们
联系方式
加入我们
关于我们
首页
新闻资讯
行业新闻
公司动态
行业新闻
媒体报道
16
11
2016
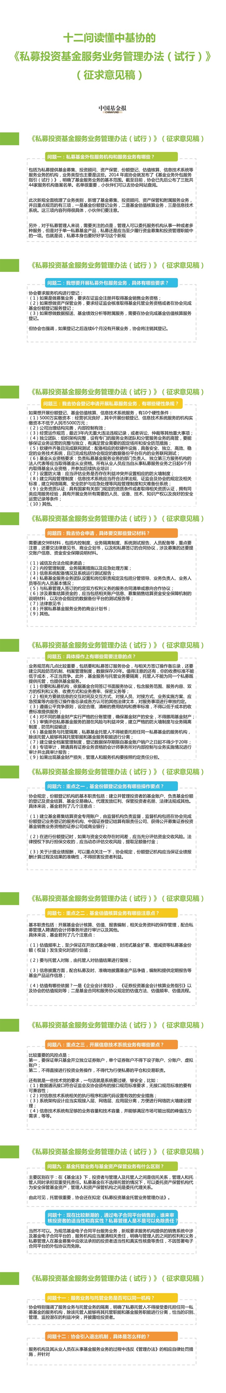
十二条重磅解读看懂中基协私募外包新规
发布者:研究部
来源:中国基金报
09
11
2016
【原创】
CPI重回“2”时代,经济或面临滞胀风险
详细信息 >
相关新闻
2026/04/03
国家税务总局等9部门推出50条举措,助力小微经营主体发展
2026/03/27
促进旅行服务出口、扩大入境消费,九部门发布新举措
2026/03/20
人民日报:投资于人是打基础、利长远、增后劲的工作
2026/03/13
今年的全国两会,彰显了哪些制度优势?
2026/03/06
四部门发力!20项举措推动科技保险高质量发展
2026/01/30
中国人民银行副行长邹澜:加速金融科技创新赋能 扎实做好金融“五篇大文章”